PETUNJUKPENGGUNAAN
Platform edukatif interaktif untuk menguasai konsep kesetimbangan kimia dengan mudah dan menyenangkan
Simulasi Interaktif
Simulasi kesetimbangan kimia yang dapat dipraktikkan secara virtual
Materi Lengkap
Konsep kesetimbangan kimia dijelaskan secara mendalam dan terstruktur
Pembelajaran Kolaboratif
Belajar bersama dengan fitur diskusi dan sharing knowledge
Evaluasi Komprehensif
Sistem penilaian yang membantu mengukur pemahaman Anda
Langkah-langkah Penggunaan
Registrasi & Login
Daftarkan akun Anda atau masuk menggunakan akun yang sudah ada untuk mengakses semua fitur pembelajaran
Pilih Materi
Jelajahi berbagai topik kesetimbangan kimia yang tersedia, mulai dari konsep dasar hingga tingkat lanjut
Praktik Simulasi
Gunakan simulasi interaktif untuk memahami bagaimana faktor-faktor mempengaruhi kesetimbangan kimia
Evaluasi Diri
Uji pemahaman Anda dengan kuis dan latihan soal yang telah disiapkan secara bertahap
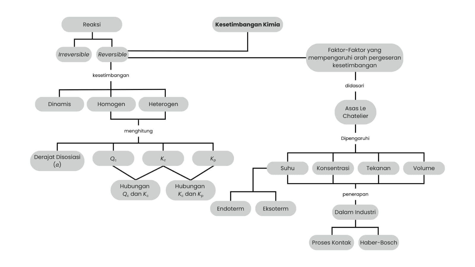
PETA KONSEPMATERI
Visualisasi komprehensif tentang hubungan antar konsep dalam kesetimbangan kimia

LET'S START!
Mulai perjalanan pembelajaran kimia Anda bersama EquiChem sekarang juga!